漫步在北京重新开业的东单菜市场,“支付宝”标志的挂幅随处可见,“有百年历史支付限量5折优惠”的易拉宝广告更是夺人眼球。这是东单菜市场“悠惠生活”O2O便民服务平台,联手支付宝共同打造的“智慧菜场”新型商业形态。事实上,京城各大超市早已不难看到支付宝的身影。
不甘寂寞的互联网巨头们,以金融为武器一步步干预人们的日常生活。一场由BAT主导,京东、苏宁等电商巨头联袂上演的互联网金融战场,正腾起滚滚硝烟。铺天盖地降临金融行业的这五位野蛮人,在市场资源、产品、人才等多个战场猛烈交锋,反客为主,拨弄风云,俨然要将传统金融换上新装。
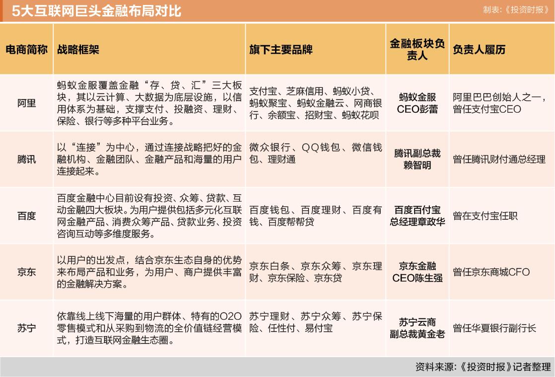
“五虎将”逐鹿中原,但因各自特点不同,战略战术终究有别。《投资时报》通过采访和梳理,抽丝破茧,探寻其各自的发展思路及定位。总体而言,阿里巴巴多维布局建设以数据和信用为核心的金融平台;腾讯拒绝“大而全”,定位于互联网与金融的“连接器”;百度发挥入口优势与金融机构铺开合作;京东要打造为用户、商户提供金融解决方案的“金融科技公司”;苏宁则主打消费金融,构建互联网金融生态圈。
从目前攻城略地的进展来看,BAT中百度明显落后,京东则异军突起,风头甚至盖过百度,而苏宁也不甘落后、频发大招。电商大佬在金融领域的割据局面已现端倪。
腾讯对标阿里
雷声千嶂落,雨色万峰来。互联网金融领域风雨交加,势不可挡。
率先发难的是电商业老大阿里。发出“如果银行不改变,那我们就改变银行”宣言的阿里,在金融布局上也走在了前头。支付宝可说是第三方支付的霸主,余额宝更是成为余额理财的成功典范。
2012年9月,马云表示阿里巴巴集团将从2013年1月1日起开始转型,重塑平台、金融和数据三大业务,阿里要重建一个金融信用体系。
经过一年多的筹备,阿里金融以全新姿态亮相在世人面前。2014年10月,经过19个月筹建的阿里小微金融服务集团正式成立,并更名为“浙江蚂蚁小微金融服务集团有限公司”(下称蚂蚁金服),阿里创始人之一彭蕾出任董事长兼CEO。阿里的金融全局,都装进了蚂蚁金服里面,旗下品牌包括支付宝、芝麻信用、蚂蚁小贷、蚂蚁聚宝、蚂蚁金融云、网商银行、余额宝、招财宝、蚂蚁花呗。
蚂蚁金服基本覆盖了金融“存、贷、汇”三大板块,其以云计算、大数据为底层设施,以信用体系为基础,支撑支付、投融资、理财、保险、银行等多种平台业务。
蚂蚁金服相关人士告诉《投资时报》记者,“我们叫蚂蚁金融服务集团,而不是蚂蚁金融集团,我们是做金融服务的。基于互联网的思想和技术,蚂蚁金服致力于打造一个开放的生态,与金融机构一起,共同为未来社会的金融提供支撑,实现‘让信用等于财富’的愿景。我们在技术、用户数及渠道上有自己的优势,以此和金融机构开展合作,输出我们的能力和技术,让金融机构提供产品。”
与阿里金融做大平台的思路不同,腾讯表示不会做大而全的金融业务,而是有选择地做符合腾讯自身定位和核心能力的服务。
今年9月,腾讯把互联网金融上升为战略业务,明确提出以“连接”为中心,通过连接战略把好的金融机构、金融团队、金融产品和海量的用户连接起来。
同时,腾讯金融的业务架构经过调整后也浮出水面,其以财付通团队为基础,成立新的“支付基础平台与金融应用线”,意图对标蚂蚁金服,由腾讯集团副总裁赖智明担任负责人。业务板块下设七个部门一个应用中心,涵盖支付、理财、风控、市场营销、产品研发、金融合作和政策研究、大数据分析等。
腾讯拥有社交网络、网络媒体、互动娱乐、移动互联、微信、企业发展、技术工程等七大事业群。“支付基础平台和金融应用线” 并没有成为第八个事业群,而是隶属于企业发展事业群,可见腾讯不想过于张扬。
值得注意的是,新条线的支付平台部中有QQ钱包,却没有微信支付,显见微信作为腾讯的“大事业”仍要保持独立性。此外,微众银行也未被整合进新业务线,或是想要单独发展。
京东异军突起
在互联网领域,BAT被奉为三大巨头,但在互联网金融领域,却并不是一样的场面。
总是比BAT矮一头的京东,在金融阵地却大有替代百度、跻身前三之势。尽管京东小金库的规模还不能和余额宝、理财通两款明星产品相比,但京东白条的胜利,还是让人们注意到其供应链金融的潜力,以及背后埋藏的多元化布局。
京东金融方面向《投资时报》这样描述了其整体思路:京东金融以用户的出发点,结合京东生态自身的优势来布局产品和业务,已经形成了完善的金融体系,为用户、商户提供丰富的金融解决方案。京东金融于2013年10月开始独立运营,不仅仅是互联网金融公司,更是一家金融科技公司,经营多元化的金融业务,依托京东生态平台积累的交易记录数据和信用体系,向客户提供融资贷款、理财、支付、众筹等各类金融服务。
京东金融已建立七大业务板块,分别是供应链金融、消费金融、众筹、财富管理、支付、保险、证券。陆续推出了京保贝、白条、京东钱包、小金库、京小贷、产品众筹、私募股权融资、众筹保险、京东金融APP等创新产品以及京东众创生态圈。
在整个金融生态中,京东金融的布局可谓完整,旗下的白条、众筹、理财等业务已经通过一个账户体系融会贯通,实现一体化。
表示对一切金融牌照都感兴趣的京东金融,手握支付、小贷、保理、基金销售支付结算等几块金融牌照,那其对民营银行是否感兴趣?
“我们认为未来银行和非银行机构的业务边界会越来越模糊,像京东这样以消费为背景的公司,也迎来了新的机会。这是个‘在一起’的时代,我们很积极地看待这个新的模式,与银行在内的金融机构保持紧密合作。目前京东金融业务除了涉足传统的存、贷、汇之外,还有一定的延伸,进入良性健康的发展轨道。”京东金融方面回复称。
百度苏宁稍逊色
与阿里、腾讯和京东在金融领域的发展势头相比,百度和苏宁还略逊一筹。
其中让人最感到疑惑的当属百度,其金融布局动手较早,也林林总总有不少动作。自2013年10月百发上线之后,百度金融中心相继推出了诸多互联网金融产品,推出的团购基金、大数据指数及基金、消费金融等,都是业内首创。
据介绍,百度钱包旗下百度金融中心,目前设有投资、众筹、贷款、互动金融四大板块,为用户提供包括多元化互联网金融产品、消费众筹产品、贷款业务、投资咨询互动等多维度服务。
但在多数人的印象中,百度并没有打造出特别出彩的明显产品。百度一位内部人士在和记者谈及互联网金融时,也踯躅地表示没有太多亮点可说。
至于金融业务落后于阿里、腾讯,甚至被京东赶超的原因,百度金融中心相关人士在回复《投资时报》时表示,“最好的防守就是进攻。”
对此,市场上有观点认为,百度的金融业务看上去不少,但实际上,李彦宏并未对金融有更多企图,金融也没有上升到战略高度,只是作为百度各部门的赚钱工具,锦上添花罢了。
今年6月,李彦宏宣布未来3年内,将向百度糯米业务增加投入200亿元。砸钱O2O引发了市场对百度现金流的担忧。近日有报道称,美投行Summit Research/W.R. Hambrecht + Co.下调了百度的目标股价,凸显出业界对百度难以主导中国O2O市场的担忧。
百度投入了不少难以变现的业务,这对其发展金融难免有所掣肘。反观腾讯,强大的游戏业务有力地支撑了其现金流。这从二者在金融人才投入的差别上,也可见一斑。
尽管金融步伐暂时落后,但也不意味着百度没有任何新动作。上述百度人士回复称,“我们将以百度钱包支付为基础,借助于搜索、地图等百度群体优势,一方面做大互联网基金、互联网保险等传统互联网金融领域,一键直达,真正在金融行业实现‘连接人和服务’;另一方面,积极拓展消费众筹领域,百度众筹将涵盖衣、食、住、行、游、购、娱乐、科技等网民生活的方方面面,依托百度自有基因,做强消费众筹金融平台,引领有温度、有消费场景的互联网金融2.0时代。”
历经转型曲折的苏宁,与老对头京东在金融布局上有相似之处。
据记者了解,苏宁依靠线上线下海量的用户群体、特有的O2O零售模式和从采购到物流的全价值链经营模式,致力于打造互联网金融生态圈。
其“重头戏”苏宁消费金融公司是全国首家由大型零售企业作为主要出资人的消费金融公司,于今年5月29日正式开业。公司依托苏宁易购线上平台和线下1600多家门店,首创了O2O消费金融新模式,开业后推出首款产品“任性付”(小额消费贷款产品),最高额度20万元,远超蚂蚁花呗和京东白条的额度上限3万元和1.5万元。未来,任性付或不只局限于苏宁渠道。
移动端争夺战
互联网金融的战场正从PC端向移动端飞速转移,行业巨头自然争相抢占先机。近来的一系列动向,都昭示着战斗已然打响。
今年8月15日,微众银行APP上线,包含转账和理财两大板块。怀着对民营银行的好奇之心,不少网友第一时间进行体验,但吐槽多于称赞,功能比较基础,与一般直销银行无太大差别,支持银行卡较少;炫酷的人脸识别功能,成功率偏低;亮点是理财产品收益较高。
但无论怎样,作为首批民营银行和首家推出业务的互联网银行,微众银行APP的上线都有标志性意义。而阿里这边的蚂蚁金服,也紧跟着在8月18日推出全新的一站式移动理财平台—蚂蚁聚宝,可投资产品包括余额宝、招财宝、基金、股票。
9月15日,京东金融正式上线APP3.0,定位为“一站式金融生活移动平台”,标志着移动金融已经成为其第一大战略。
据京东金融方面介绍,京东金融APP通过对用户喜好的大数据分析,创新多样化的专业社交功能,真正将移动产品化,而不是简单将一个个金融产品移动化。京东金融的移动金融策略是一体化、产品化、社交化、场景化。一体化层面,京东金融已经构建的大金融体系,分为底层账户、固定收益类、权益投资类、借贷和产品众筹五大类别,布局完整,真正实现投资理财+消费升级的金融全品类开放平台。
相对而言,百度和苏宁在移动端并没有更多新举动。
百度理财APP早已上线,但目前并未与百度钱包打通。百度钱包要从手机百度APP进入,在个人用户中心里显示,功能包括转账、话费充值、信用卡还款、团购等,已基本对接了百度系所有移动端服务,但缺少理财功能。
百度金融中心相关人士表示,“未来,百度钱包将作为用户消费、金融的一大移动端入口,打通用户消费、积分管理、投资理财等众多需求服务。并将很快通过与各大银行合作,推出信用卡业务。”
苏宁云商旗下的一家独立的第三方支付公司易付宝已有移动端产品,包括易付宝商户版和易付宝钱包(零钱宝官方客户端),主要功能是支付和理财。
人员实力比拼
对互联网大佬来说,开展金融业务最缺的是金融人才。从传统金融行业挖人,自然成为最快弥补短板的方法。
在互联网金融领域最风生水起的上述五家公司,都在积极招兵买马、搭建团队,但从现有人员状况来看,还是阿里和腾讯的段位更胜一筹。
蚂蚁金服CEO彭蕾,毕业于杭州商学院(现浙江工商大学)企业管理系,历任阿里人力资源部副总裁、市场部副总裁、服务部副总裁、支付宝CEO等职,并没有金融专业背景。不过,其身边却不乏能人。最典型的就是蚂蚁金服副总裁俞胜法,他曾任杭州银行行长、杭州市金融办副主任,2014年3月加盟阿里小微金融服务集团。
今年9月,蚂蚁金服又挖来原中国人寿财险公司副总裁兼中国人寿电子商务公司副总裁尹铭,或由他负责管理旗下保险板块。
腾讯旗下更是金融人才云集。其新成立的“支付基础平台和金融应用线”负责人赖智明为香港人,麻省理工大学硕士、哈佛大学MBA,曾在雷曼兄弟任投资经理,后加入腾讯任财付通总经理。
微众银行则具有明显的“平安基因”,高管团队多来自平安系。董事长顾敏是平安元老级人物,长期负责平安集团互联网金融业务。副行长中,原陆金所副总经理黄黎明,分管消费金融业务,原深发展信用卡中心总裁、平安金融科技公司总经理梁瑶兰,分管信用卡业务;原平安银行风险官王世俊,分管风险控制。
不仅平安系,微众银行也从其他银行挖墙脚,包括兴业银行前同业部总经理郑林新、深圳银监局政策法规处前处长秦辉、央行深圳支行支付结算处原处长万军。当然还有最受关注的一位—中信银行前副行长曹彤。虽然曹彤已在9月份确认离职,行长一职由李南青接任,但微众银行高管队伍依旧亮丽。
苏宁金融团队本不引人注目,但原华夏银行副行长黄金老的到来,将其推向风口浪尖。据报道,黄金老已于“十一”之前低调赴任苏宁云商副总裁,分管集团正在着力培育的金融理财业务。
在电商挖角战如火如荼的时候,京东和百度似乎稍显平静。
京东金融CEO陈生强,2005年获北京理工大学MBA学位,2007年4月加入京东集团,曾任京东商城CFO(首席财务官),2013年9月起担任京东金融集团CEO。
百度百付宝公司总经理章政华负责百度钱包业务,他曾在支付宝任职,是国内在线支付行业的开拓者。而百度钱包旗下的百度金融中心负责人孟庆魁,则没有太多公开资料可寻。虽然百度方面也表示在人才招揽方面一向不惜重金、不拘一格,但目前尚未看到有重量级的金融业大佬加盟。这也可以看出,百度对于金融发展还没有拿出足够的决心。

相关文章