6月至今761万元的罚款显示该行内控机制诸多不足。尽管其不良贷款率仍低于四大国有行,但原本的存款优势已大幅削减
《投资时报》记者 金丽
已上市整整26个月的中国邮政储蓄银行(下称邮储银行,1658.HK),至今还是一个另类,在证券从业资格考试教材中,这个市值接近3695亿港元,号称“中国领先的大型零售银行”的庞然大物,被划在“特殊银行”一栏。
不仅由原国家邮政系统金融网点构建主体的历史特殊,在经过更名、改制等一系列动作后,该行“自营+代理”的业务模式也迥异于它的同行。不过,这种模式并不能给其带来多少竞争优势,有时反倒平添了几许苦恼。
“昨天存款消失了,今天存款变保险了,明天自己的存款或就给别人交电费了”,不断上演的离奇事件在让储户揪心的同时,也使邮储银行成为监管层重点“关照”的对象。事实上,该行近年来受到的罚单数量已颇为可观。
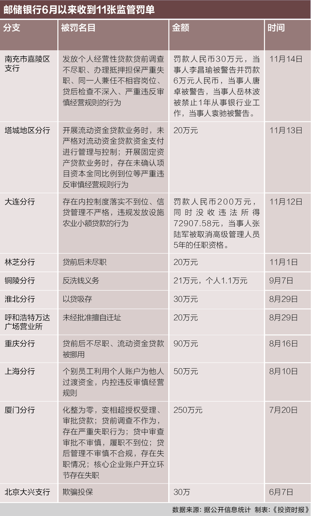
据悉,2018年6月份以来,邮储银行即收到至少11张监管罚单,共涉及罚款金额761万元。其中,贷款业务违规在罚单中占比最高,前后共计八张。与此同时,该家银行一些“任侠使气”之举,诸如营业场所搬家竟然不知会监管层,也令其跻身罚单大户行列。
自2007年3月29日正式挂牌,邮储银行一直宣称要走商业银行道路,但从当前状况看,“老东家”中国邮政对该行的影响至深,要想摆脱实属不易。更值得注意的是,中国邮政速递已开启了上市征程,未来其与邮储银行的关系将作何处理,也是市场的关切重点。
不到半年被罚761万
信贷内控问题是邮储银行长期以来存在的症结,2018年初两次过亿罚单就给外界带来不小震动。然而就像那句名言所说——人类唯一从历史中学到的教训,就是人类不会从历史中学到教训。据《投资时报》记者不完全统计,今年6月份至今不足半年时间里,该行至少又接到11起涉及761万元的罚单。
贷款类违规依旧醒目,11单罚款中有8单属于此类。而其中又以贷前贷后调查不尽职类型居多,涉及到的违规分支机构包括南充市嘉陵区支行、林芝分行、重庆分行、厦门分行等;流动资金贷款违规则涉及新疆塔城地区分行和重庆分行。
除了普遍性问题,各被罚分支机构还暴露出各自的毛病。以南充市嘉陵区支行为例,即出现办理抵押担保严重失职、同一人兼任不相容岗位、严重违反审慎经营规则等行为。一位业内人士表示,在金融机构中设有各种防火墙,目的就是隔离一些可能会产生寻租空间的行为,而在邮储银行南充市嘉陵区支行竟然出现同一人兼任不相容岗位,这若不是对金融规则的无知,就是对金融规则的无视。
据了解,邮储银行南充市嘉陵区支行为此被罚款30万元,同时相关人员也受到处罚:当事人李昌瑜被警告并罚款6万元人民币;当事人唐卓被警告;当事人岳林波被禁止一年从事银行业工作;当事人袁驰被警告。
邮储银行大连分行的问题则是内控制度落实不到位、信贷管理不严格。尽管罚单中对于该行违规发放设施农业小额贷款的问题描述并不具体,但从罚款金额高达200万元可见其违规严重性。而这一金额在11张罚单中位列第二。
邮储银行安徽淮北分行因以贷吸存,严重违反审慎经营规则受到30万元罚款。
上海分行的贷款问题是个别员工利用个人账户为他人过渡资金,内控违反审慎经营规则的行为,为此被罚50万元。
被罚金额最高的厦门分行,监管方对其批语为:“化整为零,变相超授权受理、审批贷款;贷前调查不作为,存在严重失职行为;贷中审查审批不审慎,履职不到位;贷后管理不审慎不合规,存在失职情况;核心企业账户开立环节存在失职。”厦门分行因此被罚250万元。
如果上述罚单针对的尚属经营管理中的不合规行为,那么还有一些恐怕就更加“无厘头”。比如该行呼和浩特万达广场营业所,居然未经监管批准就擅自迁址。
至于过去在邮储银行比较普遍存在的“存款变保险”问题,目前仍然旧疾难除,且还发生在首都的分支机构。处罚信息显示,该行北京大兴支行因为欺骗投保被罚30万元。
内控不力是滋生员工犯罪心理的重要原因。今年一起裁判文书显示,邮储银行安徽来安县支行一员工采取技术手段窃取储户拆迁补偿款。案发后,该员工退还了全部赃款,取得了邮储银行来安县支行的谅解,最终仅被判有期徒刑一年六个月、缓刑二年。
特殊经营模式
邮储银行在贷款业务层面屡屡触及红线,与其“特殊银行”的身份紧密相关。
邮储银行前身为邮政储蓄,彼时的营业场所格局就是一半邮政业务,一半是储蓄业务。而后者实际上只存不贷,收到的存款直接转存央行享受无风险利差,是真正的“躺着挣钱”当然,因为业务的跛脚性质,其利润相较真正的商业银行差距明显。
2007年3月中国邮政储蓄银行正式成立,并在2012年1月完成股份制公司改造,同时覆盖到了全银行牌照业务。2015年,该行再次由单一股东向股权多元化转型,进而通过增发新股方式融资451亿元。2016年9月27日,邮储银行登陆港交所并一次性融资80亿美元。
很显然,邮储银行全面从事银行业务的时间并不长,导致其经验能力欠缺并造成内控不力。更重要的是,中国邮政多头管理的问题至今未解。
邮储银行目前采用的是“自营+代理”模式。从聘用关系看,如果聘用关系在邮储银行自家网点,就属自营;如果聘用关系在邮政下设网点,则属于代理。若从网点形态看,银行柜台旁边没有邮政物流等业务的,就是自营,反之就是代理。
一位业内人士指出:“代理网点更容易出现风险,因为面临多头管理和管理真空地带,即要么某些地方邮政和银行一起管,要么某些地方没人管,且代理网点人员素质普遍不高。”该人士称,邮储行过去在代理网点出现过多起存款消失案例,而自营网点相对要规范许多。
虽然邮储银行在逐步发展,但过往的存款业务特色仍然存在。麻烦的是,由此导致的束缚已经逐渐大于优势,该行资产结构转型已到关键时刻。
首先,当前各银行存款增速趋缓,揽存竞争加剧,邮储银行的存款很难再保持高增长,依靠低成本扩表的优势正在减弱。
天风证券廖志明日前表示,邮储银行净息差2015年以来一直高于四大行平均水平,从2017年高出26BP,到2018年前三季度高出49BP,息差优势已充分体现。
不过与此同时,伴随主流商业银行存款竞争日趋白热化,邮储银行的存款同比增速已自2016年的15.6%持续下滑至今年三季度的5.5%。受此拖累,其总负债增速仅为6.5%,生息资产规模增速仅为6.7%。
换句话说,邮储银行的存款优势已呈强弩之末。
邮储银行虽然背负“特殊银行”的冠名,但因其背景,分析人士亦习惯将其和四大国有行比较。
从资产质量看,尽管邮储银行因为贷款违规引来诸多罚单,但其不良率指标却优于四大国有行。截至2018年9月30日,按照贷款质量五级分类,邮储银行集团不良贷款余额为365.69亿元,不良贷款率为0.88% ,拨备覆盖率为310.88%。而四大行同期不良率均在1.4%以上。
值得警惕的是,截至三季度末,邮储银行资产端贷款占比仅为44.5%,距离四大行还有10%左右的距离,而与此同时,邮储银行资产减值损失已较去年同期劲增123.57%。
资本充足率方面,对标四大行邮储银行也略显不足。截至2018年9月30日,该行核心一级资本充足率为9.7% ,一级资本充足率10.81% ,资本充足率13.71%,核心一级资本尤其偏低。而同期四大行的核心一级资本充足率均值为12.1%,高出前者2.4个百分点。

相关文章