有孩子的家长都知道,孩子的健康问题,是最影响家庭财务安排的。因为一旦生病或发生意外,就算倾家荡产,父母都会全力以赴。正因为小孩子发育不完全,极其容易受到外界的伤害,一不小心就可能给孩子留下一生的创伤。
为了孩子的将来,家长应该如何提前做好准备?新一代家长都知道应该给孩子买重大疾病保险,但是怎么买?买什么合适?一直是很多家长的盲区。保哥哥在横向对比了市面上众多产品后,为大家找到了一款优秀的产品,一起来看看:
为什么要买少儿重疾险
参考2013年红十字会发布的《中国儿童大病救助与慈善组织参与现状报告》,对一些常见少儿重大疾病的发病率以及治疗费用进行了统计。

(点击可查看大图)
从上表中可以看出,大部分疾病治疗费用偏高。对于一般的家庭而言,孩子患病会带来连锁反应。
首先是治疗费用,治疗费用会占用家庭资金的很大一部分。干细胞移植、放化疗、靶向治疗等手术费用在20万-30万之间,药物治疗需要10-20万。
同时,康复费用也不容小觑。若按每天700元左右的康复医药费来算,4个月的术后康复期就需要近10万费用。
最后,是很多人都会忽视掉的家庭收入损失,孩子健康出现问题,家长一定会倾其所有,甚至还会辞掉工作去陪护,5年内收入损失加生活费用可能就需要40-50万。
对于没有提前预备好这部分费用的家庭来说,更可能会一夜致贫。
所以,非常有效地转移孩子可能罹患重疾这种风险的方法就是为孩子购买一份少儿重疾险,不仅仅是为孩子提供一份充足的保障,也是为父母自己分担了一部分生活压力。
如何为孩子选择重疾险
综合了市面上现有的少儿重疾险,我们为大家分享一款集各家优势于一体的快保平台少儿重疾险——富德生命童宝保少儿重大疾病保险。
富德生命童宝保少儿重大疾病保险由主险和附加险组成,主险是富德生命童宝保少儿重大疾病保险。
责任列表如下:

(点击可查看大图)
作为快保平台向富德生命定制的专属少儿重疾险,童宝保有一些自己独有的特色优势:
1、市面上首款包含中症责任的少儿重疾险,且中症可豁免保费
除了像其他产品一样包含轻症责任外,童宝保包含了中症责任的少儿重疾,为孩子提供更加全面的保障。
(中症:介于轻症和重疾之间,比轻症严重但没有达到重疾的程度,赔付额度比轻症高,可以填补介于轻症或重疾之间的病症,并提高部分疾病的保额)
2、轻症最多可赔付2次,可豁免保费
和大多数同类型产品相比,童宝保的轻症责任是不同的轻症可以累计赔付2次。

合同中规定的每一种轻症疾病仅赔付一次,如果所罹患2种或以上的轻症是由同一原因导致,是只赔付一次的。
3、病种覆盖全面,高费用重疾2倍赔付,罕见重疾3倍赔付
重疾责任覆盖了75种重疾,根据逐一对病种进行比较,我们发现,童宝保重疾责任所包含的病种几乎覆盖了全部少儿高发重疾。
病种全面的同时,童宝保也具有自己的特色,例如,在上文列出的部分少儿重疾发病率及治疗费用表中,所含有的治疗费用很高的血友病,也是包含在童宝保的重大疾病责任范围内。
此外,对于下列5种高费用重疾,童宝保以主险2倍基本保额赔付:
★ 白血病
★ 脑恶性肿瘤
★ 重大器官移植术/造血干细胞移植术
★ 重型再生障碍性贫血
★ 脑炎后遗症或脑膜炎后遗症
对于下列5种罕见重疾,童宝保以主险3倍基本保额赔付:
★ 成骨不全症第三型
★ 肝豆状核变性(Wilson病)
★ 范可尼综合征
★ 婴儿进行性脊肌萎
★ 肺泡蛋白质沉积症

(点击可查看大图)
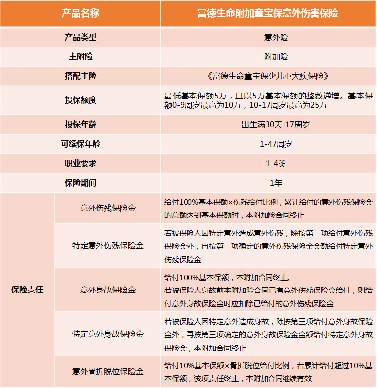
对于想要为孩子配置意外险的父母来讲,购买童宝保的附加意外险,相比于额外购买意外险,会更加方便。家长可以根据自己的需求为孩子来选择是否购买。
富德生命附加童宝保意外伤害保险中,将乘坐自驾车、网约车、公共交通工具及校车,被机动车碰撞,火灾,爆炸定义为是特定意外,当发生这些意外时是可以按附加险基本保额的2倍赔付意外身故/伤残保险金的。

当然,保费是一项不可忽略的因素。
以0岁男童为例,如果选择保障期限为30年,20年交清保费,保额80万,则一年的费用仅为880元;如果父母选择为孩子投保附加意外险,选择10万保额,一年还需要294.3元。
投保示例
小宝0周岁,是一个出生刚满月的健康男孩,爸爸为他投保了童宝保少儿重大疾病保险,基本保额80万,保障30年,20年交费,年交保费880元。
小宝3周岁时,进行了硬脑膜下血肿手术,达到了轻症赔付标准,给付24万轻症保险金,并且豁免后期保费,合同继续有效。
小宝4周岁时,小宝进行了人工耳蜗植入手术,达到了中症赔付标准,给付40万中症保险金,合同继续有效。
小宝7周岁时,小宝被确诊了白血病,达到了高费用重疾赔付标准,除给付80万重疾保险金,额外给付高费用重疾保险金80万,合同终止。
根据孩子情况补充保障
虽然童宝保是一款很优秀的定期重疾险,但是,孩子在成长的过程中,周围存在的风险不只是有童宝保所涵盖的疾病,因此,如果想为孩子提供更加全面的保障,还需要一些补偿型保险作为补充。
所以,建议在经济条件允许的情况下,家长可以根据个人需求,以及当地医疗费用水平,为孩子额外购买意外险以及爱相伴百万医疗保险等补偿型保险。
陪伴孩子健康成长的,不应只有我们,还应该有一份完善的保障。

相关文章