中原地产研究中心统计数据显示截至2月12日,已有超过110家房企捐款捐物,捐款总金额超过18亿元,物资若干。其中5家房企捐款金额过亿:
中国恒大捐款金额最多,达3亿元,其中单独向中国医学科学院现金捐赠1亿元,支持设立“抗病毒创新药物研究基金”。
当然在慷慨解囊的同时,房地产行业自身其实也面临巨大压力!以恒大为例,主动延期复工、减少人流聚集,助力阻断疫情传播,这个决定背后的“代价”是——恒大全国1246个项目在2月20日前不得开工,全国1040个售楼部在2月20日前不得开业。
各地关张的售楼处、开工时间待定的各项目、影响着整个房地产行业的发展!这种情况下,大部分房地产企业是如何“自救”?如何缓解客户对疫情的担忧?如何给客户信心置业?
大部分只做网上看房的项目,在第一波尝试后,最近都发现,虽然都认为现在是一个打通线上卖房的一个机会,但这个过程还需要不断摸索和升级。但客户最大的痛点是疫情下购房需求的谨慎。要破解这个难题,对于房地产企业的“自救”可以说非常关键!大部分企业必须要真正做到营销“革命”才能唤回客户!
房地产战“疫” 的恒大答案!
随着疫情的持续,越来越多的企业推出了“无理由退房”之类的政策,但伟哥在朋友圈也曾经发过,大部分企业当下只是一个月的无理由退房期限对于购房者来说,并没有多少用处!
但从2月13号开始,一家龙头房企开始的营销创举,肯定将影响到疫情下房地产行业的“自救”力度!
2月13日,恒大率先实施全国所有楼盘网上购房的营销创举,提供网上VR看房、网上选房、网上购房等的一站式服务,并给消费者提供最低价购买、无理由退房、多重购房优惠等权益,成为继无理由退房后的又一个行业颠覆性举措。
?
两大定心丸 免除后顾之忧
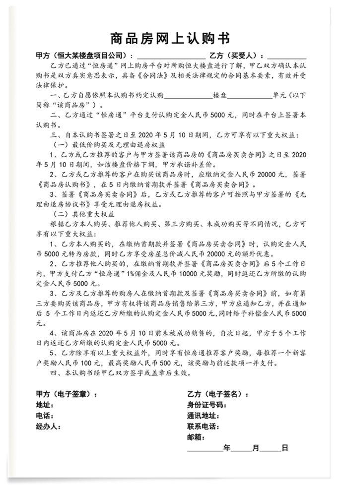
据了解,恒大本次营销创举覆盖全国在售楼盘。即日起至2月29日,只需在“恒房通”平台线上缴纳5000元定金并签署《商品房网上认购书》,即可预定房源。自签署《商品房买卖合同》之日起至5月10日,享有最低价购房权益,如购买楼盘价格下调,可获补差价,稳赚不赔,这无疑给广大消费者吃了一颗定心丸。

此外,自签署《商品房买卖合同》及《无理由退房协议书》之日起,至办理入住手续的任何时间,均可享有无理由退房权利,进一步免除了广大消费者的后顾之忧。
多重特惠和奖励政策 稳赚不赔
值得一提的是,消费者签署网上认购书后,即可享有多重重大购房优惠、赚取丰厚的佣金和奖励。根据本人购买、推荐他人购买、第三方购买、未成功购买等不同情况的政策包括:
?
1、自购:存5000抵20000,本人购买的,在缴纳首期款并签署《商品房买卖合同》 时,定金5000元转为房款,并享受房屋总价减20000元的额外优惠;
2、推荐购买:1%佣金及万元奖励,推荐他人购买的,可获得“恒房通”1%佣金及10000元奖励,并获返还全额定金;
3、第三方购买:定金全退再补5000,如有第三方购买,恒大将返还定金5000元,同时给予补偿金5000元;
4、未成功购买:定金全退,若预定房源5月10日前未被成功销售的,定金5000元将于5个工作日内返还;
5、推荐奖励:最高500元,恒房通推荐奖励,每推荐1个新客户奖励100元,最高奖励500 元。
此外,恒大还出台了专门针对兼职销售员的激励政策,兼职销售员通过邀请好友注册赚取奖金,每邀请一位新用户在“恒房通”平台注册认证,就能获得10元的奖励;所邀请的朋友再邀请其他人在“恒房通”平台注册认证,还可获得5元的奖励。同时,兼职销售员在“恒房通”平台推荐意向买房客户后,如果成交1套,就能按照实际推荐客户组数,获得每组100元的奖励,每套最高奖励不超过2000元,如果成交两套就能获得最高4000元推荐奖励,以此类推。
疫情是全社会、全行业都要面对的难题!在疫情影响下,房地产企业怎么做好公益,怎么卖房?恒大作为龙头房企,都给出了重磅答案。
作为行业内的龙头房企,恒大的这次破局的营销策略可以说颠覆了之前所有房地产企业对“自救”的认知,从对企业的影响来说,依托恒大产品的高品质和高性价比,这个政策肯定会带来显著的销售业绩提升。
恒大不仅仅做好了公益表率,还率先创新营销模式,相信这将引领整个行业变革,为抗疫背景下助力行业恢复生产销售提供生动样本。肯定也会带来全房地产行业的营销全面升级!降低购房者的担忧,值得所有开发商和项目学习!
(转载自大伟看楼市)




相关文章