投资时间网、标点财经研究员 吕贡
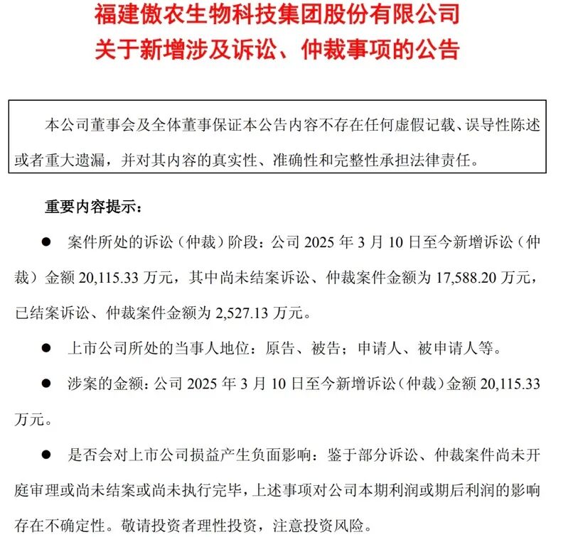
近日,福建傲农生物科技集团股份有限公司(下称傲农生物,603363.SH)披露了重大诉讼进展。据2025年7月7日晚间公告显示,自2025年3月10日至目前,傲农生物及下属控股子公司新增涉及的诉讼、仲裁案件共计123笔,涉及金额合计达2.01亿元,占该公司最近一期经审计净资产的7.84%。
从案件角色分布看,傲农生物及其子公司作为被告(被申请人)或第三人涉及的诉讼、仲裁事项金额合计近1.76亿元,作为原告(申请人)的涉案金额为2532.22万元,均含互为原告/被告情形。
截至公告披露日,傲农生物及子公司涉及的尚未结案诉讼、仲裁案件金额仍达到近1.76亿元,案由主要涵盖金融借款合同纠纷等,案件处于一审审理、商事仲裁或一审判决后上诉等不同阶段。傲农生物表示,因案件结果存在不确定性,相关诉讼事项对于公司本期利润或期后利润的影响尚无法预估。
傲农生物及子公司新增涉及的诉讼、仲裁事项
信息来源:公司公告
除了诉讼、仲裁事项,根据企查查公开信息显示,近期来,傲农生物还新增了多条被执行人及限制高消费记录。
在被执行人信息方面,2025年7月,傲农生物新增5条相关记录,执行标的金额在26.63万元至2570.49万元区间不等,合计达到4250.26万元。若将时间线拉长,截至目前,该公司被执行总金额已攀升至1.54亿元。
与此同时,因未按期履行生效法律文书确定的给付义务(如借款等),傲农生物及其法定代表人吴有林多次被法院采取限制高消费措施。
例如,2024年12月24日,枣阳市人民法院立案执行申请人枣阳市万益生猪养殖场与傲农生物的租赁合同纠纷案,因傲农生物未按期履行给付义务,该法院依据规定对傲农生物及其法定代表人吴有林实施限制消费措施,具体包括禁止乘坐飞机、列车软卧、轮船二等以上舱位,不得在星级以上酒店、高尔夫球场等场所进行高消费,以及不得实施购买不动产或新建、扩建、高档装修房屋及租赁高档写字楼、宾馆、公寓等场所办公等行为。
同日,南昌经济技术开发区人民法院在处理淮北矿业集团供应链科技有限公司与傲农生物的买卖合同纠纷案时,亦因相同原因对傲农生物采取前述限制措施。
2025年3月,傲农生物再因(金融)借款合同纠纷案新增两条限制消费令,申请方分别为兴业银行股份有限公司驻马店分行、中国建设银行股份有限公司沈阳沈北新区支行。
傲农生物近期新增被执行人信息情况
信息来源:企查查官网
值得关注的是,傲农生物曾因未按期清偿到期债务且明显缺乏清偿能力,于2024年启动重整程序,并于2024年12月26日执行完毕。此前,由于2023年度经审计的期末归属于上市公司股东的净资产为负值、近三年连续亏损,以及会计师事务所对公司2023年度财报出具对持续经营能力带强调事项段的无保留意见审计报告,傲农生物股票交易还自2024年5月6日起被实施“退市风险警示”及“其他风险警示”,直至2025年5月20日开市起才撤销。
从财务表现来看,2024年和2025年第一季度,傲农生物虽然扭亏为盈,归母净利润分别录得5.79亿元和2.18亿元,但同期营业收入仍处于持续下滑态势,降幅分别为54.97%和25.95%,与此同时,该公司经营活动产生的现金流量净额也均为负值,分别为-1.17亿元和-3.46亿元,造血能力或待修复。
近期,傲农生物新增的诉讼、仲裁案件,以及被执行等事项所涉及的金额,或将进一步加大公司的资金压力。截至2025年第一季度末,傲农生物货币资金由上年末的13.84亿元降至8.44亿元,同期短期借款和一年内到期的非流动负债分别为5.56亿元和4.57亿元。
傲农生物近期现金流情况(亿元)
数据来源:公司财报
投时关键词:傲农生物(603363.SH)




参与评论