骑士乳业期货交易背离套保初衷,亏损超4000万元且未及时披露,触发监管严厉追责
投资时间网、标点财经研究员 习羽
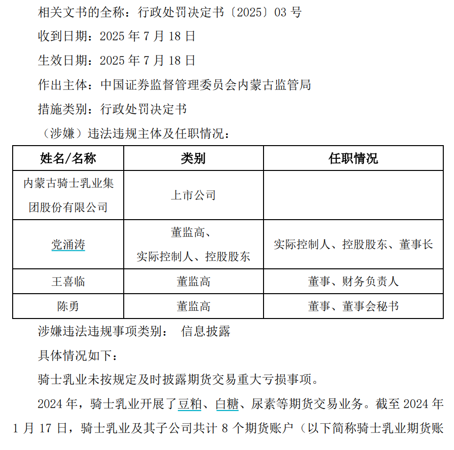
因未按规定及时披露期货交易重大亏损,骑士乳业(832786.BJ)近期被中国证券监督管理委员会内蒙古监管局进行了行政处罚。
相关公告显示,2024年,骑士乳业开展了豆粕、白糖、尿素等期货交易业务,相关交易亏损呈现持续扩大趋势。截至2024年1月17日,公司及其子公司的8个期货账户累计亏损已达902.46万元,占其2022年度经审计净利润的12.6%;截至2024年8月13日,亏损突破至3873.36万元,占其2023年度经审计净利润的38.21%。直至2024年12月31日,累计亏损金额最高达到4167.88万元,占其2023年度经审计净利润的41.12%。面对如此大额且持续的亏损,骑士乳业既未能及时察觉并采取有效措施止损,也未履行信息披露义务。
对此,监管部门对骑士乳业采取责令改正、警告措施,并处200万元罚款。公司董事长、总经理党涌涛、财务负责人王喜临和董事会秘书陈勇分别被处以80万元、40万元和20万元罚款。
骑士乳业及相关人员收到行政处罚决定书
资料来源:公司公告
作为内蒙古地区规模较大的综合性乳品企业,骑士乳业的主营业务涵盖生鲜乳、奶制品以及白砂糖及其副产品三大领域,构建了从源头到终端的完整产业链。生鲜乳作为公司基础业务,依托自有的养殖资源确保供应稳定,奶制品业务采用买断式销售模式,白砂糖及其副产品业务则灵活运用现货现结与期货点价等多种交易方式,以应对市场波动。
2015年7月,骑士乳业在新三板挂牌,之后于2023年10月登陆北交所。在北交所上市的首个财年,公司营业收入和归母净利润分别实现了32.55%和31.03%的同比增长。
然而好景未能长久维持。2024年,骑士乳业遭遇近十年来首次亏损,归母净利润降至-769.51万元,较上一年度大幅下滑108.20%。
2024年,骑士乳业多项业务收入均呈现下滑趋势。其中,生鲜乳营收同比下降4.5%,低温酸奶营收同比下降7.8%,白砂糖业务营收下滑11.6%,并且该业务的毛利率也减少了2.82个百分点。
投资时间网、标点财经研究员注意到,这种业绩下滑与整个乳制品行业的大环境紧密相关。根据农业农村部监测数据,截至2024年12月底,全国10个主产省生鲜乳销售均价为3.11元/公斤,比2023年年末均价相比下降15.03%,这也是生鲜乳价格连续三年下降。2024年全年均价3.32元/公斤,同比下降13.42%。市场供大于求的现象导致企业间竞争愈发激烈,骑士乳业的生鲜乳和奶制品销售均遭受到明显的冲击。
为应对上游原材料和下游产品市场价格波动的风险,骑士乳业自2019年开始涉足期货交易。由于经验不足,公司初期期货投资亏损高达1247.23万元。到了2020年,期货亏损状况持续,金额为549.88万元。虽然在2021年至2023年间,该业务实现了盈利,但三年累计收益仅有约512.45万元。时至2024年,由于对期货交易方向判断失误,公司投资收益急剧下滑1545.42%,亏损额高达3752.48万元,成为影响其业绩下滑的关键因素。
针对期货交易问题,北交所在对骑士乳业下发的2024年年报问询函中提出了一系列质疑。引发监管部门关注的是,骑士乳业期货交易的品种不仅包括与主营业务相关的白糖、豆粕等,还涉及尿素等与公司经营业务关联度较低的品种。
内蒙古证监局在此前发布的《行政处罚事先告知书》明确指出,骑士乳业在开展期货交易业务时,对套保的标的、规模等未予明确,在实际交易过程中存在超出合理套保范围的高风险投机行为,交易超出董事会及股东大会决策授权范围。这表明公司的期货交易已背离了用于套期保值、规避风险的初衷,演变为高风险投机行为。
有分析认为,投资亏损持续扩大对企业影响深远。它不仅会直接冲击公司财务状况,引发现金流紧张、资产缩水及偿债能力恶化等一系列结果,还可能导致资源错配,削弱公司核心业务竞争力,破坏供应链稳定。
值得关注的是,进入2025年,骑士乳业业绩颓势未能扭转。财报数据显示,2025年第一季度,公司归母净利润同比下降38.70%,扣非后净利润同比大幅下滑80.31%。
骑士乳业2024年投资收益情况
资料来源:公司公告
投时关键词:骑士乳业(832786.BJ)




参与评论