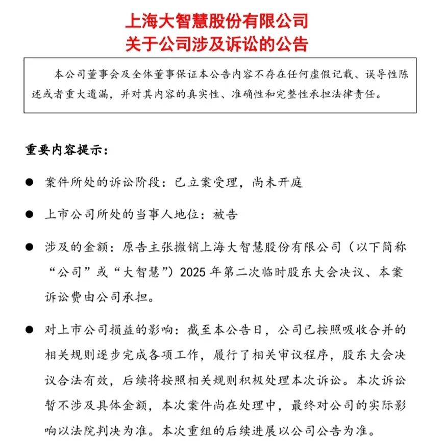
大智慧公告该公司被起诉,原告主张撤销该公司股东大会通过的财股份换股吸收合并大智慧的相关决议
投资时间网、标点财经研究员 田文会
11月12日,湘财股份有限公司(下称湘财股份,600095.SH)和上海大智慧股份有限公司(下称大智慧,601519.SH)的股价分别大跌8.12%和8.1%,两家公司的投资者也炸了锅。
股价下跌的原因是头一天晚上大智慧公告被起诉。据大智慧11月11日晚发布的公告,原告王功伟诉请撤销该公司2025 年第二次临时股东大会决议,理由是湘财股份吸收合并大智慧的过程中,大智慧未聘请证券服务机构对湘财股份的整体资产进行审计或评估,并交股东大会审议。该决议违反了相关规定。
投资时间网、标点财经研究员就此拨打了湘财股份投资者电话。相关人士称,上述诉讼对于吸收合并工作可能会有影响。不过,湘财股份不认可起诉方所说的理由。目前湘财股份吸收合并大智慧的材料已提交上交所,上交所已进行了问询,湘财股份正在准备回复材料。对于湘财股份来说,一方面要正常推进吸收合并进程,另一方面,要看相关方怎么应诉。如果判决起诉方胜诉,则诉讼涉及的股东会决议就要撤销,要重新过一遍股东会决议,以及可能涉及对湘财股份财报的审计。不过,湘财股份的相关律师认为吸收合并过程合法合规。
对于上交所是否就此次诉讼情况作出问询,该人士称,暂时不方便透露。
11月14日,湘财股份收于11.48元,较11月11日收盘价跌去9.46%;大智慧收于12.7元,较11月11日收盘价跌去7.37%。
合并进程受影响?
突发的诉讼事件,让湘财股份吸收合并大智慧的进程起了波澜。
11月11日晚,大智慧公告,原告王功伟于2025年10月15日向上海市浦东新区人民法院提起诉讼,主张撤销该公司2025 年第二次临时股东大会决议。该公司于2025年11月10日收到法院送达的《应诉通知书》。
据该公告,原告方认为:大智慧并没有聘请证券服务机构对交易标的湘财股份的整体资产进行审计或评估, 大智慧股东大会也没有审议该等审计报告或者评估报告;大智慧2025 年第二次临时股东会决议违反了大智慧股东大会议事规则和上交所股票上市规则的规定,依法应当撤销。
10月14日,大智慧公告于10月13日召开2025年第二次临时股东大会,通过了湘财股份换股吸收合并大智慧相关议案。
大智慧称,截至公告日(公告落款日为11月12日),该公司已按照吸收合并的相关规则逐步完成各项工作,履行了相关审议程序,股东大会决议合法有效,后续将按照相关规则积极处理此次诉讼。此次案件尚在处理中,最终对该公司的实际影响以法院判决为准。此次重组的后续进展以该公司公告为准。
据大智慧公告,此次重组事项财务顾问粤开证券股份有限公司(下称粤开证券)和此次重组事项法律顾问出具了核查意见,认为大智慧不存在通过此次交易取得湘财股份股票、现金等任何对价的情况,不涉及大智慧以湘财股份作为标的资产“购买或出售资产”的情形,不需要如原告起诉状中所述根据《上市规则》相关规定,按照“购买或出售资产”的规则要求对湘财股份进行一年又一期财务会计报告的审计或评估。上述股东大会决议合法有效。
为何起诉?
此次起诉在投资者群体中引起较大反应。在一家投资平台上,虽然有投资者认可上述起诉,但也有很多投资者对上述起诉表示气愤或不理解。
投资者对起诉不满的原因包括股价下跌、对合并进程的可能影响等;不理解的原因包括起诉的目的等。
从上述起诉的理由看,应该涉及对湘财股份资产评估的公允性和定价的公允性等。
9月26日,大智慧发布了粤开证券关于湘财股份换股吸收合并大智慧的估值报告(下称估值报告)、粤开证券关于湘财股份换股吸收合并大智慧的独立财务顾问报告(下称财务顾问报告)。
大智慧10月13日召开的2025年第二次临时股东大会也通过了同意此次交易有关审计报告、估值报告的议案、关于估值定价公允性的议案。
在财务顾问报告的“吸收合并方基本情况”部分,披露了湘财股份最近三年及一期主要财务指标,包括2022年—2024年及2025年上半年的主要财务指标。该处信息称“2022年至2024年财务数据已经审计,2025年1-6月财务数据未经审计”。
据估值报告,此次吸收合并中,湘财股份、大智慧的换股价格按照定价基准日前120个交易日的A股股票交易均价确定,分别为7.51 元/股和9.53 元/股。
估值报告采用可比公司法和可比交易法分析了此次交易作价的公允性和合理性。其中,采用可比公司法分析时,湘财股份的换股价格对应市净率为1.82倍,略高于可比公司估值指标的平均值1.73倍;大智慧的换股价格对应净率为13.32倍,高于可比公司估值指标的平均值9.80倍,但皆处于可比公司估值区间内。
9月26日,湘财股份也发布了财通证券股份有限公司关于湘财股份换股吸收合并大智慧的估值报告,其中的估值分析方法和具体分析情况与上述粤开证券出具的估值报告表述一致。
大智慧被诉
数据来源:大智慧公告
投时关键词:湘财股份(600095.SH)|大智慧(601519.SH)




参与评论