董事鲍佳多次对可靠股份议案投出反对票,并对公司的管理经营提出诸多疑问
投资时间网、标点财经研究员 吕贡
近日,杭州可靠护理用品股份有限公司(下称可靠股份,301009.SZ)内部管理或陷入风波,一场围绕解除独立董事的争议引起广泛关注。
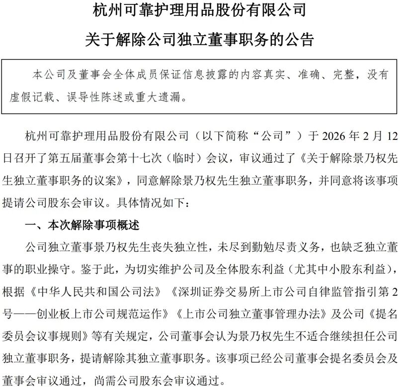
可靠股份于2026年2月召开董事会,审议通过了《关于解除景乃权独立董事职务的议案》。公司给出的理由是,独立董事景乃权丧失独立性,未尽到勤勉尽责义务,且缺乏独立董事的职业操守。鉴于此,公司认为景乃权不适合继续担任独立董事职务。目前,该议案尚需经可靠股份股东会审议通过,会议将于2026年3月12日召开。
针对上述议案,可靠股份董事鲍佳、独立董事景乃权均投出反对票。鲍佳认为,景乃权始终保持独立判断,多次与本人投票意见相左,独立实施独董意见,本次解除是公司实控人、董事长金利伟对其敢于直言、坚持原则的打击报复。
鲍佳还指出,金利伟刻意安排互动易平台问询后由薪酬委员会讨论本人薪酬问题,景乃权提出客观、公正的审议意见后,无端指责其偏袒本人,进而意图借此解除其独立董事职务,这一行为无实证及法律依据。
独立董事景乃权同样认为,可靠股份给出的解除理由荒唐、肤浅且违法违规,这是与大股东因工作事项产生不同意见而发起的解除,是对国内独董制度的严重挑衅。
他表示,自己作为独立董事,始终站在公司及中小股东立场履职,在公司股东纠纷中尽力沟通协调,履职期间历次董事会投票均以事项合法合规性为审议基础,以公司利益为重,与两方大股东都有过不同的投票意见。对于解除议案中提出的独立性问题,景乃权认为是董事长金利伟恶意挑起股东矛盾、精心策划和实施的提升控制权的手段。
而可靠股份公司方则回应称,解除景乃权独立董事职务的核心逻辑并非基于其历史投票立场,而是基于在涉及鲍佳董事不当利益事项上,景乃权反复展现出的“独立性坍塌”。
可靠股份认为,独立董事获取信息的正当渠道应为公司正式的审计报告、财务账目等,景乃权在反对意见中私下获取、公开背书特定股东个人立场的行为,恰恰证明其已丧失独立的客观立场,成为特定股东的代理人。解除行为是打破绑架公司决策流程、完善治理结构的唯一合法且必要途径。
可靠股份解除公司独立董事职务情况
信息来源:公司公告
此次独董解职风波背后,或存在复杂的高管私人关系转变。
投资时间网、标点财经研究员了解到,董事长金利伟与董事鲍佳原为夫妻,二人合计直接拥有可靠股份59.2584%的表决权,并通过唯艾诺、唯艾诺贰号、唯艾诺叁号合计拥有公司4.1173%表决权,合计拥有公司63.3757%表决权,为公司的共同实际控制人,金利伟为控股股东。
2024年2月,经友好协商,金利伟与鲍佳办理了解除婚姻关系手续,并就股份分割等事宜做出相关安排。权益变动后,金利伟将合计拥有9310.26万股可靠股份股票的表决权,占公司总股本的34.2465%,鲍佳将拥有6831.63万股公司股票的表决权,占公司总股本的25.1292%。同时,金利伟将为公司的实际控制人、控股股东。
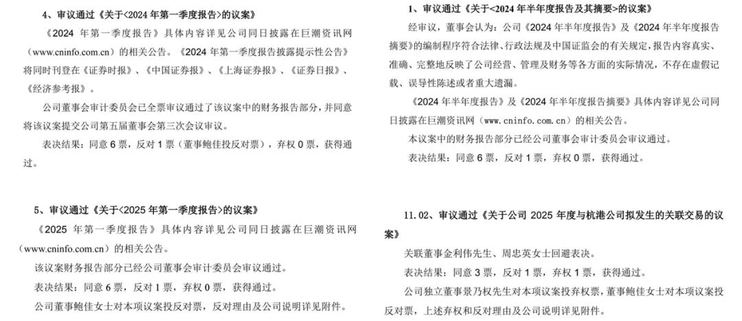
二人解除婚姻关系后,董事鲍佳多次对公司议案投出反对票,并对公司的管理经营提出诸多疑问。例如,在可靠股份于2024年4月召开的董事会上,鲍佳对《关于<2024年第一季度报告>的议案》等多份议案投出反对票,她指出,公司2024年一季度发生重大战略调整,已经全渠道托管运营关联方健合国际的婴裤品牌杜迪及购买相关库存产品,该事项未按《公司章程》及时进行关联交易审议,自己无法保证该事项真实、合理性,以及是否存在利益输送等。
对此,可靠股份披露了公司与健合香港发生的日常关联交易情况,并表示公司与健合香港2024年一季度实际发生的关联交易未达到董事会审议标准,无需提交董事会审议。
此后,在可靠股份2024年8月、2025年4月召开的董事会上,董事鲍佳又对《关于<2024年半年报及其摘要>的议案》《关于<2024年年度报告及其摘要>的议案》《关于<2025年第一季度报告>的议案》《关于公司2025年度与杭港公司拟发生的关联交易的议案》等多项议案投出反对票,并对包括关联交易连续违规、对外投资亏损、关联交易代售杜迪品牌婴儿尿裤造成较大亏损、核心业务自有品牌成人失禁护理用品收入出现下滑等情况提出了一系列问题。
董事鲍佳对可靠股份多份议案投出反对票
信息来源:公司公告
从经营上看,可靠股份专注于个人卫生护理用品的设计、研发、生产和销售,被认为是养老及银发经济领域的龙头企业,2025年前三季度保持稳增态势。近期公司陷入的这场内部治理风波是否会影响公司现有的经营状态,值得进一步观察。
投时关键词:可靠股份(301009.SZ)



参与评论